寒假将至,最近很多家长都在给孩子准备数学竞赛 那家长们真的了解数学竞赛吗? 今天咱们就聊聊AMC8竞赛和希望杯,看看小升初怎么选?哪个对升学有帮助?

AMC8:
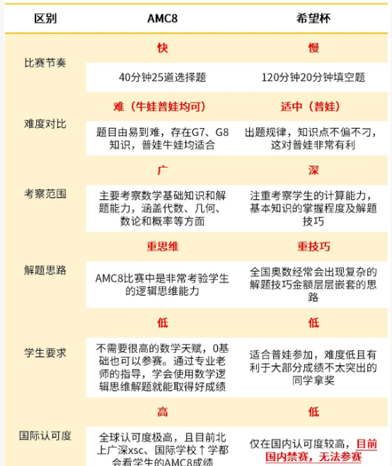
由美国数学协会(MAA)主办,是全球性数学竞赛,历史悠久,参赛人数众多,在国际上具有较高的知名度和影响力,其成绩被许多国际学校和教育机构认可,对于学生申请国际学校或参加国际数学交流活动等有一定帮助。
希望杯:
由中国科学技术协会普及部、中国优选法统筹法与经济数学研究会、《数理天地》杂志社等联合举办,主要面向国内中小学生,旨在激发学生学习数学的兴趣,培养学生的数学思维能力和创新精神,是国内具有广泛影响力的数学竞赛之一。
AMC8:
侧重于考察学生的数学基础知识和应用能力,题目内容涵盖初中数学的主要知识点,如代数、几何、数论、概率等,同时注重培养学生的逻辑思维、空间想象和问题解决能力,题目风格灵活多样,有一定的创新性和挑战性,部分题目可能会涉及到一些超出常规教学内容的数学概念和方法,需要学生具备较强的自主学习能力和探索精神。
希望杯:
更注重对课内知识的巩固和拓展,题目与教材内容紧密相关,考点规律性较强,主要考察学生对数学基础知识的掌握程度和运用能力,以及基本的解题技巧和方法,题目难度相对较为平稳,不会出现过于偏门或复杂的内容,适合学生在课内学习的基础上进行进一步的巩固和提升。
AMC8:
考试时间为40分钟,共25道选择题,每题有5个选项,答对一题得1分,答错或不答不得分,总分为25分。考试节奏较快,对学生的答题速度和时间管理能力要求较高,学生需要在有限的时间内快速阅读题目、分析解题思路并做出正确选择。
希望杯:
考试时间为120分钟,共20道填空题,每题5分,总分为100分。考试时间相对充裕,学生可以有更充分的时间思考和计算,对学生的解题准确性和逻辑推理能力要求较高,需要学生在解题过程中注重步骤的完整性和正确性。
AMC8:
难度按照题目顺序递增,前15题相对较为基础,主要考察学生对基本概念和公式的理解和应用;16 - 20题难度适中,需要学生具备一定的解题技巧和思维能力;21 - 25题难度较高,具有一定的区分度,能够较好地考察学生的综合数学素养和创新能力。
AMC8的含金量和认可度非常高,其成绩在全球范围内被广泛认可,对于学生申请国际学校、参加国际数学竞赛等活动具有重要的参考价值。
希望杯:
考点规律性较强,没有过于偏门的知识点,整体难度相对较为平稳,适合大多数学生参加。其含金量在国内数学竞赛中也具有一定的地位,对于学生提升数学学习兴趣、增强自信心、培养数学思维能力等方面都有积极的作用,但在国际认可度方面可能略逊于AMC8等国际知名竞赛。
AMC8:
更适合那些想要提升国际竞争力、锻炼综合思维能力、有意向申请国际学校或参加国际数学竞赛的学生。
这些学生通常具有较好的数学基础和学习能力,对数学学习有浓厚的兴趣和热情,愿意接受挑战,具备较强的自主学习能力和创新精神,希望通过参加AMC8竞赛提升自己的数学水平和综合素质,为未来的学习和发展打下坚实的基础。
希望杯:
更偏向于巩固课内知识、锻炼解题技巧的学生。这些学生可能在课内数学学习中表现良好,希望通过参加希望杯竞赛进一步提升自己的数学成绩和解题能力,增强对数学学习的兴趣和信心,同时也为学校的数学学习和竞赛活动积累经验。希望杯的题目风格与课内教学较为一致,适合学生在课内学习的基础上进行针对性的训练和提升。
AMC8:
报名时间通常在每年的10月至12月,具体时间可能会因地区和考点的不同而有所差异。报名费用一般在100 - 200元人民币左右,不同考点和报名渠道的费用可能会略有不同。AMC8正在报名中,季遇可以为在读学员提供代报名服务,具体咨询:jiyujiaoyu081
希望杯:
报名时间一般在每年的9月至10月,具体时间以官方通知为准。报名费用相对较低,一般在50 - 100元人民币左右,具体费用可能会根据地区和组织单位的不同而有所调整。目前希望杯已经结束,可以根据孩子的学习规划理性选择。
AMC8:
通常设置有全球个人奖项、全球学校团体奖项等。
全球个人奖项包括全球卓越奖(Honor Roll of Distinction,全球排名前1%)、
全球优秀奖(Honor Roll,全球排名前5%)、
全球荣誉奖(Achievement Roll,6年级及以下在AMC8中获得15分以上)等;
全球学校团体奖项包括学校卓越奖(School Honor Roll,本校前3名学生分数相加≥66分)、
学校优秀奖(School Merit Roll,本校前3名学生分数相加≥50分且<66分)等。
希望杯:
奖项设置一般包括一、二、三等奖以及优秀奖等。
一等奖获奖比例约为参赛人数的5%,二等奖获奖比例约为10%,三等奖获奖比例约为15%,优秀奖获奖比例约为20%。
此外,还会根据参赛学校和学生的整体表现评选出优秀组织奖、优秀教练奖等。
AMC8和希望杯都是具有较高水平和影响力的数学竞赛,各有其特点和优势。家长和学生可以根据自己的实际情况和目标进行选择。
如果孩子想要提升国际竞争力、锻炼综合思维能力、有意向申请国际学校或参加国际数学竞赛,那么AMC8是一个不错的选择;
如果孩子更希望巩固课内知识、锻炼解题技巧、提升数学成绩和学习兴趣,那么希望杯也是一个很好的选择。
从报名到后续报考,季遇提供完整的服务。
报名前:1V1规划+入门测试
学习中:全程督学+答疑
考试前:报名+模考+押题
◆精细化课程设置
AMC8基础班可帮学生补齐知识短板,打牢基础;
AMC8全程班系统提升数学能力,衔接初中知识;
AMC8强化冲刺班针对难题突破,助力冲击全球前1%,让不同基础学生都能科学进阶,高效备考。



