AMC10是美国AMC数学竞赛中的一项,主要针对高一年级及以下学生,一般于每年的11月中下旬举行。那么,吸引众多牛娃参赛的AMC10有什么用?相当于国内数学的什么水平?如何备考2025年AMC10?现在和小编一起来看看吧!
参加AMC10竞赛有什么用?
AMC10数学竞赛是一项面向10年级及以下的学生参加的国际数学竞赛,由美国数学协会(MAA)主办,考察内容涵盖了代数、几何、数论和组合数学等领域,相当于国内初中联赛的水平。
参赛年级:高一年级及以下(小于17.5岁)
考试时间:每年11月
比赛形式:线上考试,个人笔试
试卷语言:中英双语
试卷题型:25道选择题
评分标准:答对得6分,不答得1.5分,答错不扣分,满分150分。
对标国内:初中联赛
1、AMC10竞赛可以提高学生数学思维能力
AMC10竞赛的难度是要高于课业内容的,考试也具有挑战性,但又在学生能够接受的范围之内,往往需要学生运用多个数学领域的知识进行综合分析和解决。
2、AMC竞赛全球认可,关注度和含金量都很高。
AMC竞赛含金量高,认可度高,每年斯坦福、麻省理工、加州理工等名校会把AMC成绩作为录取学生的重要指标。AMC也是美国中学校长每年重点推荐的活动之一。因此,每年有数百万来自30多个国家和地区的学生参加该项赛事。
3、为后续备考高阶竞赛打下坚实的基础
通过AMC10竞赛,可以挖掘出一些在数学方面有天赋有才华的学生,让学校能够重视这些学生的存在,积极培养,鼓励发展。要知道很多有些的数学家都是这样被发现的。对数学感兴趣的同学和有长远数学竞赛规划的同学来说,后续可能会参加AMC12、AIME等高阶竞赛,这为后续打下了坚实的基础的竞赛基础和经验。
AMC10竞赛考试内容:

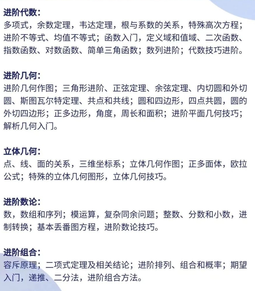
整体来讲,AMC10数学竞赛考察内容,主要对应国内数学9-10年级数学大纲,考点主要包括代数、数论、几何和概率这四大部分。
可以看到,AMC10和校内数学知识重合度很高,学习是相辅相成的,AMC10竞赛学习反过来也会促进校内数学成绩提升,是校内数学的拓展。建议校内数学成绩中上,学有余力的同学积极参加。


