袋鼠竞赛是为1-12年级孩子设立的国际数学赛事,不过通常建议1-4年级孩子参与Level1和Level2(亦称LevelA和LevelB)级别。袋鼠竞赛的考试内容饶有趣味,深受国内外家长与孩子的青睐,那么袋鼠竞赛的Level1和Level2具体的考试内容及知识点究竟是什么?参加袋鼠数学竞赛考到多少分能够获奖呢?
袋鼠竞赛共设有六个级别,分别对应不同年级的学生:LevelA对应1至2年级、LevelB对应3至4年级、LevelC对应5至6年级、LevelD对应7至8年级、LevelE对应9至10年级、LevelF对应11至12年级。
每个级别的题型与分值设置均有所差异:等级A-B共有24道选择题,总分120分;等级C-F共有30道选择题,总分150分。学生在选择竞赛级别时,可选择比自身高一级别的参加,允许向上跨级考试,但不可报考比自己低等级的考试。
AMC8竞赛试卷1-8年级共用一套,这对于低龄学生而言颇具难度,相较之下,袋鼠竞赛更为适宜。袋鼠竞赛在中国区的获奖率高达70%,多数认真准备的学生均可获取理想成绩,学生在竞赛中获奖,能够助力他们构建数学自信心,增强数学学习的动力。
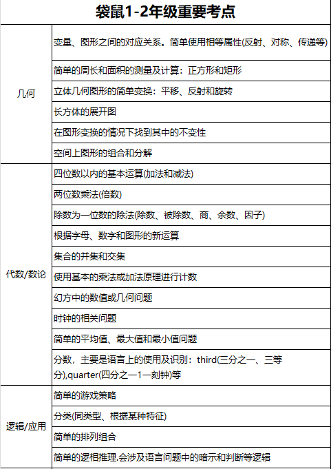
袋鼠level1(1-2年级)考试内容
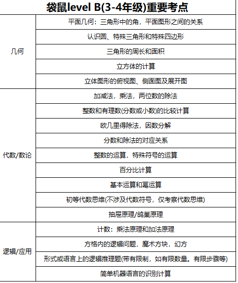
袋鼠level2(3-4年级)考试内容
袋鼠考多少分能拿奖?
依据袋鼠竞赛金奖情况来看:
1年级,最少正确题数17/24
2年级,最少正确题数19/24
3年级,最少正确题数17/30
4年级,最少正确题数19/30
5年级,最少正确题数25/30
6年级,最少正确题数27/30
袋鼠竞赛的计分规则:
①等级A-B,共24道选择题,总分120分,起始分数为24分,1-8题每题3分;9-16题每题4分;17-24题每题5分,答错扣1分,不答不扣分。
②等级C-F,共30道选择题,总分150分,起始分数为30分,1-10题每题3分;11-20题每题4分;21-30题每题5分,答错扣1分,不答不扣分。
季遇国际教育针对有备考3月份袋鼠考试需求的同学们,精心推出了袋鼠备考课程安排,不管是常规班还是寒假班,为学生们量身定制个性化的备考策略,扫码添加季遇老师微信了解课程详情!


